<!DOCTYPE html>
<!--[if IE 8]>          <html class="ie ie8"> <![endif]-->
<!--[if IE 9]>          <html class="ie ie9"> <![endif]-->
<!--[if gt IE 9]><!-->  <html> <!--<![endif]-->
    <head>
        <meta charset="utf-8" />
        <title>兰州大宏兰州新区二期综合办公楼建设工程-专业分包招标公告 - 招标公告 - 通知公告 - </title>
        <meta name="keywords" content="" />
        <meta name="description" content="" />
        <meta name="Author" content="" />
        <meta name="viewport" content="width=device-width, maximum-scale=1, initial-scale=1, user-scalable=0" />
        <link rel="canonical" href="/col_zbgg/202311/051A89BC5F8EBC7423A976B4B4ABFEB6.htm"/>
        <!--[if IE]><meta http-equiv='X-UA-Compatible' content='IE=edge,chrome=1'><![endif]-->
        <link rel="stylesheet" type="text/css" href="../../hdimg/jtsd/css/css.css" />
    </head>
    <body style="background-color: #f7fbff;">
		<header>
	<h1>
				<a href="/"><img src="../../hdupf/gimg/202105/20210518170503_716909.png" alt="" title="LOGO"></a>
	</h1>
	<div class="search">
		<div class="top">
			<a href="http://www.gssjkjs.com/">职工培训系统</a>
			<span> | </span>
			<a href="/landing.htm">联系我们</a>
			<span> | </span>
			<a href="#" onclick="SetHome(this,window.location)">设为首页</a>
			<span> | </span>
			<a href="#" onclick="javascript:addFavorite2()">加入收藏</a>
		</div>
		<div class="bottom">
			<form action="/s/col">
				<input type="text" name="q" placeholder="请输入关键词搜索...">
				<input type="image" src="../../hdimg/jtsd/img/ss.png" />
			</form>
		</div>
	</div>
</header>
<nav>
	<div class="nav">
		<ul>
			<li>
				<a href="/">网站首页</a>
			</li>
			<li><a href="/col_gsgk/index">公司概况</a><div class="erjinav"><div class="left"><ul><li><a href="/col_dszzc/index/">董事长致辞</a></li><li><a href="/col_qyjj/index/">企业简介</a></li><li><a href="/col_zzjg/index/">组织机构</a></li><li><a href="/col_qyry/index/">企业荣誉</a></li><li><a href="/col_kjcg/index/">科技成果</a></li></ul></div></div></li><li><a href="/col_xwdt/index">新闻动态</a><div class="erjinav"><div class="left"><ul><li><a href="/col_gsyw/index/">公司要闻</a></li><li><a href="/col_jtyw/index/">建投要闻</a></li><li><a href="/col_jcdt/index/">基层动态</a></li><li><a href="/col_hydt/index/">行业动态</a></li><li><a href="/col_spzx/index/">视频中心</a></li><li><a href="/col_szsc/index/">“三抓三促”行动</a></li></ul></div></div></li><li><a href="/col_ywbk/index">业务板块</a><div class="erjinav"><div class="left"><ul><li><a href="/col_szgc/index/">市政公用工程</a></li><li><a href="/col_glgc/index/">公路工程</a></li><li><a href="/col_fwjz/index/">房屋建筑</a></li><li><a href="/col_slsd/index/">水利水电</a></li><li><a href="/col_djjc/index/">地基基础</a></li></ul></div></div></li><li><a href="/col_scjy/index">企业管理</a><div class="erjinav"><div class="left"><ul><li><a href="/col_scjy/index/">生产经营</a></li><li><a href="/col_kjzl/index/">科技质量</a></li><li><a href="/col_cwsj/index/">财务审计</a></li><li><a href="/col_xmgl/index/">项目管理</a></li></ul></div></div></li><li><a href="/col_dqgz/index">党群工作</a><div class="erjinav"><div class="left"><ul><li><a href="/col_djzt/index/">党建专栏</a></li><li><a href="/col_xxjy/index/">学习教育</a></li><li><a href="/col_ghtq/index/">工会团青</a></li><li><a href="/col_jjjc/index/">纪检监察</a></li><li><a href="/col_pfjy/index/">普法教育</a></li></ul></div></div></li><li><a href="/col_whhd/index">企业文化</a><div class="erjinav"><div class="left"><ul><li><a href="/col_whhd/index/">文化活动</a></li><li><a href="/col_zgwy/index/">职工文苑</a></li><li><a href="/col_ppjs/index/">品牌建设</a></li><li><a href="/col_xjdx/index/">先进典型</a></li></ul></div></div></li><li><a href="/col_rcgk/index">人力资源</a><div class="erjinav"><div class="left"><ul><li><a href="/col_rcgk/index/">人才概况</a></li><li><a href="/col_pyjh/index/">培养计划</a></li><li><a href="/col_zpxx/index/">招聘信息</a></li></ul></div></div></li><li><a href="/col_xxyd/index">学习园地</a><div class="erjinav"><div class="left"><ul><li><a href="/col_zcfg/index/">政策法规</a></li><li><a href="/col_tszs/index/">他山之石</a></li><li><a href="/col_zlxz/index/">资料下载</a></li><li><a href="/col_ztzl/index/">专题专栏</a></li></ul></div></div></li><li><a href="/col_tzwj/index">通知公告</a><div class="erjinav"><div class="left"><ul><li><a href="/col_tzwj/index/">通知文件</a></li><li><a href="/col_zbgg/index/">招标公告</a></li><li><a href="/col_gsgg/index/">公示公告</a></li></ul></div></div></li>		</ul>
	</div>
</nav>
<div class="mobileheader">
	<h1><a href="/"><img src="../../hdupf/gimg/202105/20210518170503_716909.png" alt="" title="LOGO"></a></h1>
	<div class="sh">
		<span class="lin1"></span>
		<span class="lin2"></span>
	</div>
</div>
<div class="mobilenav">
	<ul>
		<li><a href="/">网站首页</a></li>
		<li><a href="/col_gsgk/index">公司概况</a></li><li><a href="/col_xwdt/index">新闻动态</a></li><li><a href="/col_ywbk/index">业务板块</a></li><li><a href="/col_scjy/index">企业管理</a></li><li><a href="/col_dqgz/index">党群工作</a></li><li><a href="/col_whhd/index">企业文化</a></li><li><a href="/col_rcgk/index">人力资源</a></li><li><a href="/col_xxyd/index">学习园地</a></li><li><a href="/col_tzwj/index">通知公告</a></li>	</ul>
</div>
<script>
function addFavorite2() {
	var url = window.location;
	var title = document.title;
	var ua = navigator.userAgent.toLowerCase();
	if (ua.indexOf("360se") > -1) {
		alert("由于360浏览器功能限制，请按 Ctrl+D 手动收藏！");
	}else if (ua.indexOf("msie 8") > -1) {
		window.external.AddToFavoritesBar(url, title); //IE8
	}else if (document.all) {
		try{
			window.external.addFavorite(url, title);
		}catch(e){
			alert('您的浏览器不支持,请按 Ctrl+D 手动收藏!');
		}
	}else if (window.sidebar) {
		window.sidebar.addPanel(title, url, "");
	}else {
		alert('您的浏览器不支持,请按 Ctrl+D 手动收藏!');
	}
}
//设为首页 <a onclick="SetHome(this,window.location)">设为首页</a>
function SetHome(obj,vrl){
	
    try{
        obj.style.behavior='url(#default#homepage)';obj.setHomePage(vrl);
    }
    catch(e){
        if(window.netscape) {
            try {
                netscape.security.PrivilegeManager.enablePrivilege("UniversalXPConnect");
            }
            catch (e) {
                alert("此操作被浏览器拒绝！\n请在浏览器地址栏输入“about:config”并回车\n然后将 [signed.applets.codebase_principal_support]的值设置为'true',双击即可。");
            }
            var prefs = Components.classes['@mozilla.org/preferences-service;1'].getService(Components.interfaces.nsIPrefBranch);
            prefs.setCharPref('browser.startup.homepage',vrl);
         }
    }
	var msg = "当前浏览器不支持该操作，是否跳转教程页？\n\n请确认！";
	if (confirm(msg)==true){ 
		return window.open('https://www.baidu.com/cache/setindex/index.html'); 
	}else{ 
		return false; 
	} 
}
</script>

		<div class="neibanner" style="background-image: url(../../hdupf/gimg/202105/20210521163552_876513.jpg);">
			<div class="crumb-nav">
				<div class="ntit">
					<h2>通知公告</h2>
					<h3>Notice notice</h3>
				</div>
				
				<p>您的当前位置:<a href="/">首页</a> > <a href="/col_tzgg/index">通知公告</a>  > <a href="/col_zbgg/index">招标公告</a> </p>
			</div>
		</div>
		<div class="nav2">
												<a class="" href="/col_tzwj/index">通知文件</a>
									<a class="on" href="/col_zbgg/index">招标公告</a>
									<a class="" href="/col_gsgg/index">公示公告</a>
									</div>
		<div class="detail">
			<h3>兰州大宏兰州新区二期综合办公楼建设工程-专业分包招标公告</h3>
			<p>来源：   作者：   点击量：<span id="visitcount">2552</span>次</p>
			<div class="hr"></div>
			<div class="cont">
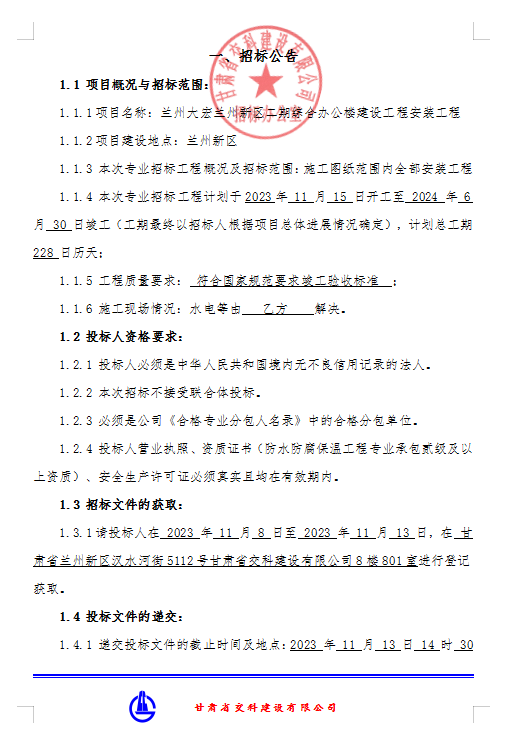
				<p><img src="../../hdupf/img/202311/202311081699413194604932.png" style=""/></p><p><img src="../../hdupf/img/202311/202311081699413199620462.png" style=""/></p><p><br/></p>			</div>
			<div class="hr"></div>
						<div class="nextprev">
				<div class="prev">
											<a href="/col_zbgg/202311/0897F72D3F04DCC4F03EEE8D4D2EA82F.htm">
							上一篇： 兰州大宏兰州新区二期综合办公楼 建设工程劳务分包-招标公告						</a>
									</div>
				<div class="next">
											<a href="/col_zbgg/202311/87936AA0534F3D64E62E877B1AC5CB46.htm">
							下一篇：兰州新区工业学院兰州新区新校区 (一期)项目安装工程-专业分包招标公告						</a>
									</div>
			</div>
		</div>
        <footer>
	<div class="footer">
		<div class="fot-top">
			<select name="" id="">
				<option value ="">-----内部链接-----</option>
				<option value ="http://www.gsjtw.cc/">甘肃省建设投资（控股）集团有限公司</option><option value ="http://www.gsyj.com.cn/">甘肃第一建设集团有限责任公司</option><option value ="http://www.gsejjt.cn/">甘肃第二建设集团有限责任公司</option><option value ="http://www.gssanjian.com/">甘肃第三建设集团有限公司</option><option value ="http://www.gssjjt.com/">甘肃省第四建设集团有限责任公司</option><option value ="http://www.gs5j.com/">甘肃省第五建设集团有限责任公司</option><option value ="http://www.gsljw.com/">甘肃第六建设集团股份有限公司</option><option value ="http://www.gs8j.com/">甘肃省第八建设集团有限责任公司</option><option value ="http://gnjj.jidian888.cn/">甘肃省第九建设集团公司</option><option value ="http://www.gsya.com.cn/">甘肃一安建设科技集团有限公司</option><option value ="http://www.gsazjsjt.com/">甘肃省安装建设集团有限公司</option><option value ="http://www.gjtsst.com/">甘肃建投天水混凝土有限公司</option><option value ="http://www.gjkygs.com/">甘肃省建筑科学研究院有限公司</option><option value ="http://www.gcigcem.com.cn/">甘肃建投装备制造有限公司</option><option value ="http://www.gsjtjs.com/">甘肃建投建设有限公司</option><option value ="http://www.cgicop.com/">中国甘肃国际经济技术合作有限公司</option><option value ="http://www.gsjtpxzx.com/">甘肃建投培训中心有限公司</option><option value ="http://www.gsjtzcjygs.com/">甘肃建投资产经营有限公司</option><option value ="http://gsjtky.com/">甘肃建投绿色建材产业发展集团</option><option value ="http://gsjttm.com/">甘肃建投土木工程建设集团有限责任公司</option><option value ="http://www.gsjtts.com/">甘肃建投天水建设管理有限公司</option><option value ="http://gsjiantouzhiye.com/">甘肃建总置业发展有限公司</option><option value ="https://www.gsjt56.com/">甘肃建投物流集团有限公司</option>			</select>
			<select name="" id="">
				<option value ="">-----友情链接-----</option>
				<option value ="http://gzw.gansu.gov.cn/">甘肃省人民政府国有资产监督管理委员会</option><option value ="http://zjt.gansu.gov.cn/">甘肃省住房和城乡建设厅</option><option value ="https://www.scg.com.cn/Default.aspx">上海建工集团有限公司</option><option value ="http://www.sxjgjt.com.cn/index.html">山西建设投资集团有限公司</option><option value ="http://www.hljhcgc.com/">黑龙江省建设投资集团有限公司</option><option value ="http://www.sxjgkg.com/">陕西建工控股集团有限公司</option><option value ="http://www.jsce.com.cn/index/index.asp">江苏省建工集团有限公司</option><option value ="http://www.aceg.com.cn/">安徽建工集团</option><option value ="http://www.jxsjgjt.com/">江西建工集团</option><option value ="http://www.zjsjg.com/index.aspx">浙江省建工集团有限责任公司</option><option value ="http://www.ynjstzkg.com/">云南省建设投资控股集团有限公司</option><option value ="https://gdceg.com/">广东省建筑工程集团有限公司</option><option value ="http://www.sdjiangong.com.cn/">山东省建设建工(集团)有限责任公司</option>			</select>
			<select name="" id="">
				<option value ="">-----行业链接-----</option>
				<option value ="http://www.jzsbs.com/">建筑时报</option><option value ="http://www.gssjzylhh.com/">中国建筑业联合会</option><option value ="http://www.chinaasc.org/index.html">中国建筑学会</option><option value ="http://www.chinajsb.cn/">中国建设新闻网</option>			</select>
			<select name="" id="">
				<option value ="">-----推荐链接-----</option>
				<option value ="http://www.mohurd.gov.cn/">住房和城乡建设部</option><option value ="http://www.gscn.com.cn/">中国甘肃网</option><option value ="http://www.sasac.gov.cn/">国务院国资委</option><option value ="http://cpc.people.com.cn/">中国共产党新闻网</option><option value ="http://www.gov.cn/">中国政府网</option>			</select>
		</div>
		<div class="fot-bom">
			<div class="left">
				<p>
					<a href="/col_gsgk/index">公司概况</a> <span> | </span> <a href="/col_xwdt/index">新闻动态</a> <span> | </span> <a href="/col_ywbk/index">业务板块</a> <span> | </span> <a href="/col_scjy/index">企业管理</a> <span> | </span> <a href="/col_dqgz/index">党群工作</a> <span> | </span> <a href="/col_whhd/index">企业文化</a> <span> | </span> <a href="/col_rcgk/index">人力资源</a> <span> | </span> <a href="/col_xxyd/index">学习园地</a> <span> | </span> <a href="/col_tzwj/index">通知公告</a>				</p>
				<p>Copyright © 2025 版权所有    西部（甘肃）市政建设集团有限公司</p>
				<p>
					<a target="_blank" href="https://beian.miit.gov.cn/#/Integrated/recordQuery">陇ICP备2021001321号			
				<a target="_blank" href="http://www.beian.gov.cn/portal/registerSystemInfo?recordcode=62012202000227">
					<img src="../../hdimg/bas/gongab.png" style="display: inline-block;"/>甘公网安备 62012202000348号
				</a>
				</p>
			</div>
			<div class="center" style="position: relative;">
				<div class="cen-tit" style="cursor: pointer;" onclick="location.href='/landing.htm'">
					联系我们
				</div>
				<div class="pxzg">
					<a target="_blank" href="https://zgpx.gsjglw.com">职工培训系统</a>
				</div>
				<style>
					.pxzg{
						display: none;
					}
					@media all and (max-width: 767px) {
						.pxzg{
							
							display: block;
							position: absolute;
							top: 1px;
							left: 70px;
						}
						.pxzg a{
							color: white;
						}
					}	
				</style>
				<p>
					电话:0931-6810018  清欠电话:0931-6810029
				</p>
								<p>地址：甘肃省 兰州市 兰州新区 经十三路 甘肃建投工业产业基地 </p>
			</div>
			<div class="right">
								<img src="../../hdupf/gimg/202106/20210625140726_739996.jpg" alt="公众号二维码">
			</div>
		</div>
	</div>
</footer>
<script>window._bd_share_config={"common":{"bdSnsKey":{},"bdText":"","bdMini":"2","bdMiniList":false,"bdPic":"","bdStyle":"0","bdSize":"16"},"slide":{"type":"slide","bdImg":"3","bdPos":"right","bdTop":"100"}};with(document)0[(getElementsByTagName('head')[0]||body).appendChild(createElement('script')).src='http://bdimg.share.baidu.com/static/api/js/share.js?v=89860593.js?cdnversion='+~(-new Date()/36e5)];</script>
<script type="text/javascript" src="../../hdimg/jtsd/js/jquery.min.js"></script>
<script type="text/javascript" src="../../hdimg/jtsd/js/swiper.min.js"></script>
<script type="text/javascript" src="../../hdimg/jtsd/js/common.js"></script>
<script src="../../hdimg/bas/js/hdjs.js" charset="utf-8"></script>
<script>
	$('.fot-top select').change(function(){
		var url= $(this).val();
		if(url){
			window.open(url);
		}       
	});
</script>                <script type="text/javascript" charset="utf-8" src="../../hdudt/ueditor.parse.min.js"> </script>
        <script>
        uParse('#dtl_detail', {
            rootPath: '../../hdudt/'
        })
        </script>
                <script>
        $(document).ready(function() {
			
			
			
            $.get("/hdapp/bas/d.php?ac=col_detail&id=3737",function(col){
                var reobj = eval('('+col+')');
                $('#prevnext').html(reobj.prevnext);
                $('#visitcount').html(reobj.colvisit);
            });
            $.get('../../hdapp/bas/col_fdb.php?id=3737&burl=aHR0cDovL3d3dy5nc2p0c2QuY29tL2hkYXBwL2Jhcy9jb2xfZGV0YWlsLnBocD9pZD0zNzM3',function(fdb){
                 $('#comments').html(fdb);
            });
            $('#col_sch_bt').click(function(){
                sch(1);
            })
        })
        function sch_col(page=1){
            sch(page);
        }
        function sch(page){
            $(document).scrollTop(0);
            $('#col_list').html('<div class="text-center padding-30 margin-top-20"><img src="/hdui/app/images/loaders/10.gif" alt="加载中" /><p class="margin-top-20">正在加载，请稍后...</p></div>')
            var q = $('#col_q').val();
            var sn = "zbgg";
            $.get(encodeURI('/s/col/?q='+q+'&sn='+sn+'&page='+page),function(data){
                var schtitle = '<div class="heading-title heading-line-single margin-bottom-0"><h3>在 招标公告 下 搜索 <span>'+q+'</span> 的结果</h3></div>'
                $('#col_list').html(schtitle+data);
            });
        }
        function sch_hkw(k){
            $('#col_q').val(k);
            sch_col();
        }
        function getscol(ssn,sname){
        $('#col_ssn').attr('data-sign',ssn);
        $('#col_ssn').attr('data-name',sname);
        scol();
        }
        function scol(page){
            $(document).scrollTop(0);
            $('#col_list').html('<div class="text-center padding-30 margin-top-20"><img src="/hdui/app/images/loaders/10.gif" alt="加载中" /><p class="margin-top-20">正在加载，请稍后...</p></div>');
            let ssn = $('#col_ssn').attr('data-sign');
            let sname = $('#col_ssn').attr('data-name');
            $.get(encodeURI('/hdapp/bas/col_sub.php?&ssn='+ssn+'&page='+page),function(data){
                var schtitle = '<div class="heading-title heading-line-single margin-bottom-0"><h3>子类 <span>'+sname+'</span> 下的内容</h3></div>'
                $('#col_list').html(schtitle+data);
            });
        }
      </script>
    </body>
</html>