<!DOCTYPE html>
<!--[if IE 8]>          <html class="ie ie8"> <![endif]-->
<!--[if IE 9]>          <html class="ie ie9"> <![endif]-->
<!--[if gt IE 9]><!-->  <html> <!--<![endif]-->
    <head>
        <meta charset="utf-8" />
        <title>和政县滨河东区文化旅游开发综合体基础设施项目-道路工程材料招标公告 - 招标公告 - 通知公告 - </title>
        <meta name="keywords" content="" />
        <meta name="description" content="" />
        <meta name="Author" content="" />
        <meta name="viewport" content="width=device-width, maximum-scale=1, initial-scale=1, user-scalable=0" />
        <link rel="canonical" href="/col_zbgg/202302/5FF498F71383E7C09805A4F7F141C488.htm"/>
        <!--[if IE]><meta http-equiv='X-UA-Compatible' content='IE=edge,chrome=1'><![endif]-->
        <link rel="stylesheet" type="text/css" href="../../hdimg/jtsd/css/css.css" />
    </head>
    <body style="background-color: #f7fbff;">
		<header>
	<h1>
				<a href="/"><img src="../../hdupf/gimg/202105/20210518170503_716909.png" alt="" title="LOGO"></a>
	</h1>
	<div class="search">
		<div class="top">
			<a href="http://www.gssjkjs.com/">职工培训系统</a>
			<span> | </span>
			<a href="/landing.htm">联系我们</a>
			<span> | </span>
			<a href="#" onclick="SetHome(this,window.location)">设为首页</a>
			<span> | </span>
			<a href="#" onclick="javascript:addFavorite2()">加入收藏</a>
		</div>
		<div class="bottom">
			<form action="/s/col">
				<input type="text" name="q" placeholder="请输入关键词搜索...">
				<input type="image" src="../../hdimg/jtsd/img/ss.png" />
			</form>
		</div>
	</div>
</header>
<nav>
	<div class="nav">
		<ul>
			<li>
				<a href="/">网站首页</a>
			</li>
			<li><a href="/col_gsgk/index">公司概况</a><div class="erjinav"><div class="left"><ul><li><a href="/col_dszzc/index/">董事长致辞</a></li><li><a href="/col_qyjj/index/">企业简介</a></li><li><a href="/col_zzjg/index/">组织机构</a></li><li><a href="/col_qyry/index/">企业荣誉</a></li><li><a href="/col_kjcg/index/">科技成果</a></li></ul></div></div></li><li><a href="/col_xwdt/index">新闻动态</a><div class="erjinav"><div class="left"><ul><li><a href="/col_gsyw/index/">公司要闻</a></li><li><a href="/col_jtyw/index/">建投要闻</a></li><li><a href="/col_jcdt/index/">基层动态</a></li><li><a href="/col_hydt/index/">行业动态</a></li><li><a href="/col_spzx/index/">视频中心</a></li><li><a href="/col_szsc/index/">“三抓三促”行动</a></li></ul></div></div></li><li><a href="/col_ywbk/index">业务板块</a><div class="erjinav"><div class="left"><ul><li><a href="/col_szgc/index/">市政公用工程</a></li><li><a href="/col_glgc/index/">公路工程</a></li><li><a href="/col_fwjz/index/">房屋建筑</a></li><li><a href="/col_slsd/index/">水利水电</a></li><li><a href="/col_djjc/index/">地基基础</a></li></ul></div></div></li><li><a href="/col_scjy/index">企业管理</a><div class="erjinav"><div class="left"><ul><li><a href="/col_scjy/index/">生产经营</a></li><li><a href="/col_kjzl/index/">科技质量</a></li><li><a href="/col_cwsj/index/">财务审计</a></li><li><a href="/col_xmgl/index/">项目管理</a></li></ul></div></div></li><li><a href="/col_dqgz/index">党群工作</a><div class="erjinav"><div class="left"><ul><li><a href="/col_djzt/index/">党建专栏</a></li><li><a href="/col_xxjy/index/">学习教育</a></li><li><a href="/col_ghtq/index/">工会团青</a></li><li><a href="/col_jjjc/index/">纪检监察</a></li><li><a href="/col_pfjy/index/">普法教育</a></li></ul></div></div></li><li><a href="/col_whhd/index">企业文化</a><div class="erjinav"><div class="left"><ul><li><a href="/col_whhd/index/">文化活动</a></li><li><a href="/col_zgwy/index/">职工文苑</a></li><li><a href="/col_ppjs/index/">品牌建设</a></li><li><a href="/col_xjdx/index/">先进典型</a></li></ul></div></div></li><li><a href="/col_rcgk/index">人力资源</a><div class="erjinav"><div class="left"><ul><li><a href="/col_rcgk/index/">人才概况</a></li><li><a href="/col_pyjh/index/">培养计划</a></li><li><a href="/col_zpxx/index/">招聘信息</a></li></ul></div></div></li><li><a href="/col_xxyd/index">学习园地</a><div class="erjinav"><div class="left"><ul><li><a href="/col_zcfg/index/">政策法规</a></li><li><a href="/col_tszs/index/">他山之石</a></li><li><a href="/col_zlxz/index/">资料下载</a></li><li><a href="/col_ztzl/index/">专题专栏</a></li></ul></div></div></li><li><a href="/col_tzwj/index">通知公告</a><div class="erjinav"><div class="left"><ul><li><a href="/col_tzwj/index/">通知文件</a></li><li><a href="/col_zbgg/index/">招标公告</a></li><li><a href="/col_gsgg/index/">公示公告</a></li></ul></div></div></li>		</ul>
	</div>
</nav>
<div class="mobileheader">
	<h1><a href="/"><img src="../../hdupf/gimg/202105/20210518170503_716909.png" alt="" title="LOGO"></a></h1>
	<div class="sh">
		<span class="lin1"></span>
		<span class="lin2"></span>
	</div>
</div>
<div class="mobilenav">
	<ul>
		<li><a href="/">网站首页</a></li>
		<li><a href="/col_gsgk/index">公司概况</a></li><li><a href="/col_xwdt/index">新闻动态</a></li><li><a href="/col_ywbk/index">业务板块</a></li><li><a href="/col_scjy/index">企业管理</a></li><li><a href="/col_dqgz/index">党群工作</a></li><li><a href="/col_whhd/index">企业文化</a></li><li><a href="/col_rcgk/index">人力资源</a></li><li><a href="/col_xxyd/index">学习园地</a></li><li><a href="/col_tzwj/index">通知公告</a></li>	</ul>
</div>
<script>
function addFavorite2() {
	var url = window.location;
	var title = document.title;
	var ua = navigator.userAgent.toLowerCase();
	if (ua.indexOf("360se") > -1) {
		alert("由于360浏览器功能限制，请按 Ctrl+D 手动收藏！");
	}else if (ua.indexOf("msie 8") > -1) {
		window.external.AddToFavoritesBar(url, title); //IE8
	}else if (document.all) {
		try{
			window.external.addFavorite(url, title);
		}catch(e){
			alert('您的浏览器不支持,请按 Ctrl+D 手动收藏!');
		}
	}else if (window.sidebar) {
		window.sidebar.addPanel(title, url, "");
	}else {
		alert('您的浏览器不支持,请按 Ctrl+D 手动收藏!');
	}
}
//设为首页 <a onclick="SetHome(this,window.location)">设为首页</a>
function SetHome(obj,vrl){
	
    try{
        obj.style.behavior='url(#default#homepage)';obj.setHomePage(vrl);
    }
    catch(e){
        if(window.netscape) {
            try {
                netscape.security.PrivilegeManager.enablePrivilege("UniversalXPConnect");
            }
            catch (e) {
                alert("此操作被浏览器拒绝！\n请在浏览器地址栏输入“about:config”并回车\n然后将 [signed.applets.codebase_principal_support]的值设置为'true',双击即可。");
            }
            var prefs = Components.classes['@mozilla.org/preferences-service;1'].getService(Components.interfaces.nsIPrefBranch);
            prefs.setCharPref('browser.startup.homepage',vrl);
         }
    }
	var msg = "当前浏览器不支持该操作，是否跳转教程页？\n\n请确认！";
	if (confirm(msg)==true){ 
		return window.open('https://www.baidu.com/cache/setindex/index.html'); 
	}else{ 
		return false; 
	} 
}
</script>

		<div class="neibanner" style="background-image: url(../../hdupf/gimg/202105/20210521163552_876513.jpg);">
			<div class="crumb-nav">
				<div class="ntit">
					<h2>通知公告</h2>
					<h3>Notice notice</h3>
				</div>
				
				<p>您的当前位置:<a href="/">首页</a> > <a href="/col_tzgg/index">通知公告</a>  > <a href="/col_zbgg/index">招标公告</a> </p>
			</div>
		</div>
		<div class="nav2">
												<a class="" href="/col_tzwj/index">通知文件</a>
									<a class="on" href="/col_zbgg/index">招标公告</a>
									<a class="" href="/col_gsgg/index">公示公告</a>
									</div>
		<div class="detail">
			<h3>和政县滨河东区文化旅游开发综合体基础设施项目-道路工程材料招标公告</h3>
			<p>来源：   作者：   点击量：<span id="visitcount">2552</span>次</p>
			<div class="hr"></div>
			<div class="cont">
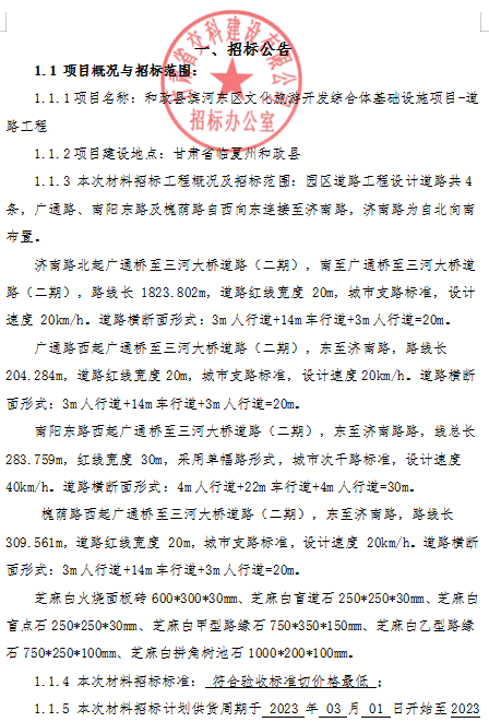
				<p><img src="../../hdupf/img/202302/202302211676960764435293.png" style=""/></p><p><img src="../../hdupf/img/202302/202302211676960771687035.png" style=""/></p><p><br/></p>			</div>
			<div class="hr"></div>
						<div class="nextprev">
				<div class="prev">
											<a href="/col_zbgg/202302/865DA329C1932AC9A24ED95F882E71EA.htm">
							上一篇： 凉州区和平镇南园东片区棚户区（城中村）改造安置房建设项目（第二标段）中标候选人及中标通知书						</a>
									</div>
				<div class="next">
											<a href="/col_zbgg/202302/59EBF23AF0FA12B982415B6B6B2A0F99.htm">
							下一篇：和政县滨河东区文化旅游开发综合体基础设施项目道路工程土方工程中标候选人及中标通知书						</a>
									</div>
			</div>
		</div>
        <footer>
	<div class="footer">
		<div class="fot-top">
			<select name="" id="">
				<option value ="">-----内部链接-----</option>
				<option value ="http://www.gsjtw.cc/">甘肃省建设投资（控股）集团有限公司</option><option value ="http://www.gsyj.com.cn/">甘肃第一建设集团有限责任公司</option><option value ="http://www.gsejjt.cn/">甘肃第二建设集团有限责任公司</option><option value ="http://www.gssanjian.com/">甘肃第三建设集团有限公司</option><option value ="http://www.gssjjt.com/">甘肃省第四建设集团有限责任公司</option><option value ="http://www.gs5j.com/">甘肃省第五建设集团有限责任公司</option><option value ="http://www.gsljw.com/">甘肃第六建设集团股份有限公司</option><option value ="http://www.gs8j.com/">甘肃省第八建设集团有限责任公司</option><option value ="http://gnjj.jidian888.cn/">甘肃省第九建设集团公司</option><option value ="http://www.gsya.com.cn/">甘肃一安建设科技集团有限公司</option><option value ="http://www.gsazjsjt.com/">甘肃省安装建设集团有限公司</option><option value ="http://www.gjtsst.com/">甘肃建投天水混凝土有限公司</option><option value ="http://www.gjkygs.com/">甘肃省建筑科学研究院有限公司</option><option value ="http://www.gcigcem.com.cn/">甘肃建投装备制造有限公司</option><option value ="http://www.gsjtjs.com/">甘肃建投建设有限公司</option><option value ="http://www.cgicop.com/">中国甘肃国际经济技术合作有限公司</option><option value ="http://www.gsjtpxzx.com/">甘肃建投培训中心有限公司</option><option value ="http://www.gsjtzcjygs.com/">甘肃建投资产经营有限公司</option><option value ="http://gsjtky.com/">甘肃建投绿色建材产业发展集团</option><option value ="http://gsjttm.com/">甘肃建投土木工程建设集团有限责任公司</option><option value ="http://www.gsjtts.com/">甘肃建投天水建设管理有限公司</option><option value ="http://gsjiantouzhiye.com/">甘肃建总置业发展有限公司</option><option value ="https://www.gsjt56.com/">甘肃建投物流集团有限公司</option>			</select>
			<select name="" id="">
				<option value ="">-----友情链接-----</option>
				<option value ="http://gzw.gansu.gov.cn/">甘肃省人民政府国有资产监督管理委员会</option><option value ="http://zjt.gansu.gov.cn/">甘肃省住房和城乡建设厅</option><option value ="https://www.scg.com.cn/Default.aspx">上海建工集团有限公司</option><option value ="http://www.sxjgjt.com.cn/index.html">山西建设投资集团有限公司</option><option value ="http://www.hljhcgc.com/">黑龙江省建设投资集团有限公司</option><option value ="http://www.sxjgkg.com/">陕西建工控股集团有限公司</option><option value ="http://www.jsce.com.cn/index/index.asp">江苏省建工集团有限公司</option><option value ="http://www.aceg.com.cn/">安徽建工集团</option><option value ="http://www.jxsjgjt.com/">江西建工集团</option><option value ="http://www.zjsjg.com/index.aspx">浙江省建工集团有限责任公司</option><option value ="http://www.ynjstzkg.com/">云南省建设投资控股集团有限公司</option><option value ="https://gdceg.com/">广东省建筑工程集团有限公司</option><option value ="http://www.sdjiangong.com.cn/">山东省建设建工(集团)有限责任公司</option>			</select>
			<select name="" id="">
				<option value ="">-----行业链接-----</option>
				<option value ="http://www.jzsbs.com/">建筑时报</option><option value ="http://www.gssjzylhh.com/">中国建筑业联合会</option><option value ="http://www.chinaasc.org/index.html">中国建筑学会</option><option value ="http://www.chinajsb.cn/">中国建设新闻网</option>			</select>
			<select name="" id="">
				<option value ="">-----推荐链接-----</option>
				<option value ="http://www.mohurd.gov.cn/">住房和城乡建设部</option><option value ="http://www.gscn.com.cn/">中国甘肃网</option><option value ="http://www.sasac.gov.cn/">国务院国资委</option><option value ="http://cpc.people.com.cn/">中国共产党新闻网</option><option value ="http://www.gov.cn/">中国政府网</option>			</select>
		</div>
		<div class="fot-bom">
			<div class="left">
				<p>
					<a href="/col_gsgk/index">公司概况</a> <span> | </span> <a href="/col_xwdt/index">新闻动态</a> <span> | </span> <a href="/col_ywbk/index">业务板块</a> <span> | </span> <a href="/col_scjy/index">企业管理</a> <span> | </span> <a href="/col_dqgz/index">党群工作</a> <span> | </span> <a href="/col_whhd/index">企业文化</a> <span> | </span> <a href="/col_rcgk/index">人力资源</a> <span> | </span> <a href="/col_xxyd/index">学习园地</a> <span> | </span> <a href="/col_tzwj/index">通知公告</a>				</p>
				<p>Copyright © 2025 版权所有    西部（甘肃）市政建设集团有限公司</p>
				<p>
					<a target="_blank" href="https://beian.miit.gov.cn/#/Integrated/recordQuery">陇ICP备2021001321号			
				<a target="_blank" href="http://www.beian.gov.cn/portal/registerSystemInfo?recordcode=62012202000227">
					<img src="../../hdimg/bas/gongab.png" style="display: inline-block;"/>甘公网安备 62012202000348号
				</a>
				</p>
			</div>
			<div class="center" style="position: relative;">
				<div class="cen-tit" style="cursor: pointer;" onclick="location.href='/landing.htm'">
					联系我们
				</div>
				<div class="pxzg">
					<a target="_blank" href="https://zgpx.gsjglw.com">职工培训系统</a>
				</div>
				<style>
					.pxzg{
						display: none;
					}
					@media all and (max-width: 767px) {
						.pxzg{
							
							display: block;
							position: absolute;
							top: 1px;
							left: 70px;
						}
						.pxzg a{
							color: white;
						}
					}	
				</style>
				<p>
					电话:0931-6810018  清欠电话:0931-6810029
				</p>
								<p>地址：甘肃省 兰州市 兰州新区 经十三路 甘肃建投工业产业基地 </p>
			</div>
			<div class="right">
								<img src="../../hdupf/gimg/202106/20210625140726_739996.jpg" alt="公众号二维码">
			</div>
		</div>
	</div>
</footer>
<script>window._bd_share_config={"common":{"bdSnsKey":{},"bdText":"","bdMini":"2","bdMiniList":false,"bdPic":"","bdStyle":"0","bdSize":"16"},"slide":{"type":"slide","bdImg":"3","bdPos":"right","bdTop":"100"}};with(document)0[(getElementsByTagName('head')[0]||body).appendChild(createElement('script')).src='http://bdimg.share.baidu.com/static/api/js/share.js?v=89860593.js?cdnversion='+~(-new Date()/36e5)];</script>
<script type="text/javascript" src="../../hdimg/jtsd/js/jquery.min.js"></script>
<script type="text/javascript" src="../../hdimg/jtsd/js/swiper.min.js"></script>
<script type="text/javascript" src="../../hdimg/jtsd/js/common.js"></script>
<script src="../../hdimg/bas/js/hdjs.js" charset="utf-8"></script>
<script>
	$('.fot-top select').change(function(){
		var url= $(this).val();
		if(url){
			window.open(url);
		}       
	});
</script>                <script type="text/javascript" charset="utf-8" src="../../hdudt/ueditor.parse.min.js"> </script>
        <script>
        uParse('#dtl_detail', {
            rootPath: '../../hdudt/'
        })
        </script>
                <script>
        $(document).ready(function() {
			
			
			
            $.get("/hdapp/bas/d.php?ac=col_detail&id=3437",function(col){
                var reobj = eval('('+col+')');
                $('#prevnext').html(reobj.prevnext);
                $('#visitcount').html(reobj.colvisit);
            });
            $.get('../../hdapp/bas/col_fdb.php?id=3437&burl=aHR0cDovL3d3dy5nc2p0c2QuY29tL2hkYXBwL2Jhcy9jb2xfZGV0YWlsLnBocD9pZD0zNDM3',function(fdb){
                 $('#comments').html(fdb);
            });
            $('#col_sch_bt').click(function(){
                sch(1);
            })
        })
        function sch_col(page=1){
            sch(page);
        }
        function sch(page){
            $(document).scrollTop(0);
            $('#col_list').html('<div class="text-center padding-30 margin-top-20"><img src="/hdui/app/images/loaders/10.gif" alt="加载中" /><p class="margin-top-20">正在加载，请稍后...</p></div>')
            var q = $('#col_q').val();
            var sn = "zbgg";
            $.get(encodeURI('/s/col/?q='+q+'&sn='+sn+'&page='+page),function(data){
                var schtitle = '<div class="heading-title heading-line-single margin-bottom-0"><h3>在 招标公告 下 搜索 <span>'+q+'</span> 的结果</h3></div>'
                $('#col_list').html(schtitle+data);
            });
        }
        function sch_hkw(k){
            $('#col_q').val(k);
            sch_col();
        }
        function getscol(ssn,sname){
        $('#col_ssn').attr('data-sign',ssn);
        $('#col_ssn').attr('data-name',sname);
        scol();
        }
        function scol(page){
            $(document).scrollTop(0);
            $('#col_list').html('<div class="text-center padding-30 margin-top-20"><img src="/hdui/app/images/loaders/10.gif" alt="加载中" /><p class="margin-top-20">正在加载，请稍后...</p></div>');
            let ssn = $('#col_ssn').attr('data-sign');
            let sname = $('#col_ssn').attr('data-name');
            $.get(encodeURI('/hdapp/bas/col_sub.php?&ssn='+ssn+'&page='+page),function(data){
                var schtitle = '<div class="heading-title heading-line-single margin-bottom-0"><h3>子类 <span>'+sname+'</span> 下的内容</h3></div>'
                $('#col_list').html(schtitle+data);
            });
        }
      </script>
    </body>
</html>